365英国上市官网

学校领导班子主题教育整改工作台账推进情况公示

发布日期:2019-12-13浏览次数:
分享到:

全校广大师生员工:

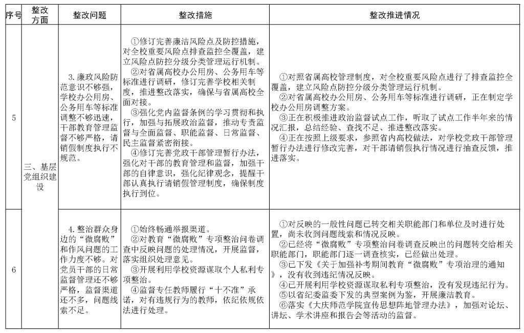
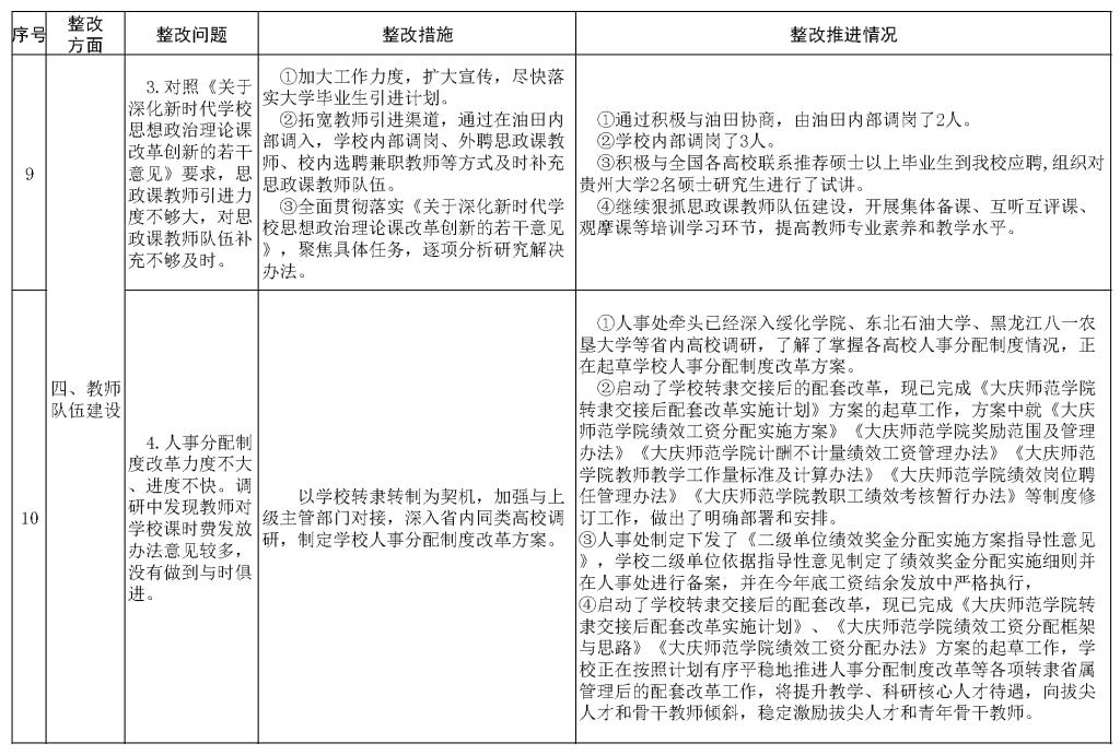
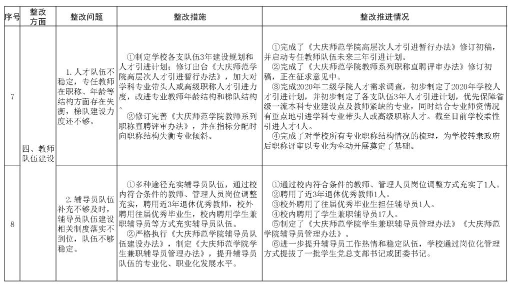
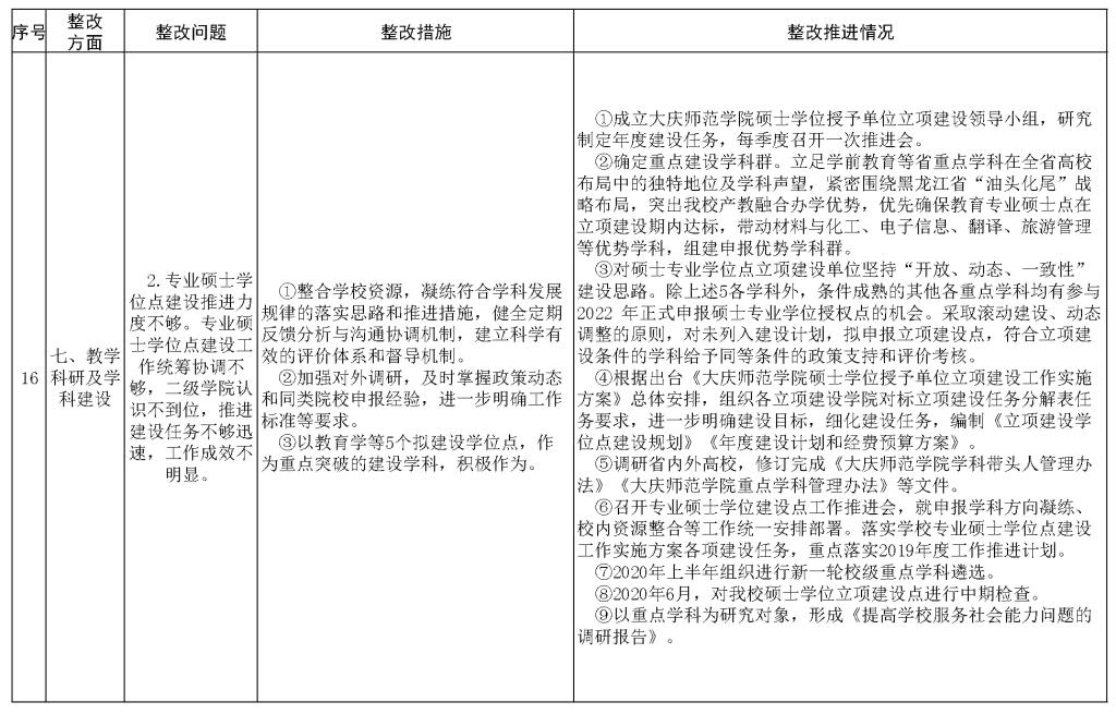
根据省委主题教育领导小组办公室安排,按照“坚持开门搞教育,让群众当‘考官’”的原则,为认真抓好整改落实,写好主题教育“后半篇文章”,现将学校领导班子主题教育整改工作台账推进情况予以公示,接受全校师生监督。

 

 

 

 

                                                                       中共365英国上市官网委员会

                                                                 “不忘初心、牢记使命”主题教育

                                                                           领导小组办公室

                                                                           2019年12月12日

 

 

上一条:关于全国硕士研究生考试期间学校实行车辆禁行管理及主楼封楼的通知

下一条:关于东北石油大学自学考试部分专业停考的再通知