365英国上市官网

生物工程学院在2024年大学生生命科学竞赛中喜获佳绩

发布日期:2024-09-05浏览次数:
分享到:

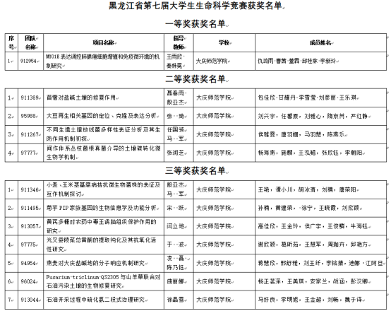
近日,第九届全国大学生生命科学竞赛(科学探究类)决赛获奖名单揭晓。生物工程学院参赛团队荣获国家二等奖1项,国家三等奖4项。在黑龙江省第七届大学生生命科学竞赛决赛中荣获一等奖1项、二等奖4项、三等奖7项,获奖数量取得“历史性突破”,同时获得优秀组织奖。

“全国大学生生命科学竞赛(CULSC)”是涵盖生物、食品、医学、药学、农学、环境等高校生命科学领域的顶级权威赛事,是教育部认可的56项全国大学生学科竞赛之一。该赛事旨在引导和激励高校大学生实事求是、刻苦钻研、勇于创新,培养学生创新能力、科研素质和综合能力,提高高校生命科学类专业人才培养质量,是生命科学类本科专业中最具含金量的专业赛事之一。

生物工程学院历来重视培养学生的创新精神、创新意识和创新能力,积极组织学生参与各类学科竞赛。在今年的大学生生命科学竞赛中,学院进行了前期的动员和培训,共有17支队伍报名参赛。我校获得了举办本届黑龙江省大学生生命科学竞赛决赛的机会,在学院师生的共同努力下,经过激烈的比拼和组委会严格的评审,最终有12支队伍进入省赛并获奖,是历年获奖人次最多的一年。

生物工程学院将继续坚持“以赛促教、以赛促学”的教学理念,在本科生导师制的平台上,积极组织学生参与各类学科竞赛和实践活动,不断提高学生的综合素质和创新能力。同时,学院也将进一步加强与省内外高校和科研机构的交流与合作,共同推动我校人才培养质量的提升,为我省生物经济发展提供良好的智力支持。(来源:生物工程学院 撰稿:刘伟 审核:孙冬艳 编辑:姜丰翼)

上一条:美术与设计学院参加中俄创意设计联盟启动仪式

下一条:化学工程学院召开新教师入职仪式暨新老教师“传帮带”结对子工作会议